栖凤楼论坛信息社区,良家论坛一品楼,一品阁楼论坛,万花楼论坛网

首页 > 技术资讯 > 行业咨讯

3D微流控肝脏器官芯片为乙肝药物开发打下基础

乙型肝炎病毒(HBV)感染目前无法治愈,它在全球影响几亿人。由于缺乏能用于测试潜在疗法的模型,治疗领域发展缓慢。近日,伦敦帝国理工学院(Imperial College London)的科学家们在人造器官模型中测试了病毒感染,这一成功有望加速该领域研究。相关论文已发表在《Nature Communications》上。

3D微流控肝脏器官芯片为乙肝药物开发打下基础

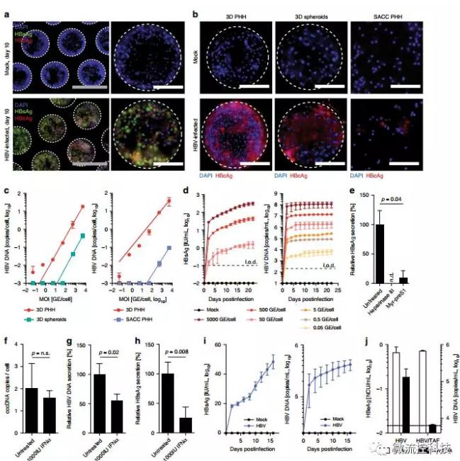
人造器官能模拟整个器官的细胞构成和生理机能,在药物安全性测试中能作为动物模型的替代品,但迄今为止它们还没有被用于测试传染性疾病与器官的相互作用。帝国理工的研究者使用了人造肝脏的器官芯片(Organs-on-chips),测试了它对乙型肝炎病毒感染的反应,来确定病原体与人造器官的相互作用。

3D微流控肝脏器官芯片为乙肝药物开发打下基础

器官芯片将人体活细胞放置在与目标器官的生理、机械和结构都相似的脚手架上。细胞周围有导管模拟流过身体的血流,药物或者病毒经由导管流过细胞。与传统方法相比,用于测试的活细胞在芯片上持续时间更长,并且比传统的模型系统需要的感染剂量更低。

3D微流控肝脏器官芯片为乙肝药物开发打下基础

结果表明,器官芯片上的肝脏细胞可以感染生理水平的HBV,并且对病毒产生与真人肝脏相似的生物学反应,包括免疫细胞活化和其他感染标记。并且,这个平台揭示了HBV病毒逃避内在免疫反应的复杂手段,这一发现或可用于未来的药物开发。尽管这项技术还处于早期阶段,但研究者表示,它最终有可能让患者获得新型个体化药物。在将来医生有望使用来自实际患者的细胞,而不是通用细胞系,来测试其对某些药物的反应,从而使治疗更具针对性和有效果。论文主要作者Marcus Dorner博士说:“这是第一次使用器官芯片技术来测试病毒感染,我们的工作代表了这项技术的下一个应用前沿,我们希望它最终能够降低与临床试验相关的成本和时间,从长远来看这将有利于患者?!?/span>

论文信息:3D microfluidic liver cultures as a physiological preclinical tool for hepatitis B virus infection,Nature Communications, 9, 682 (2018).

(文章来源: 微流控科技 科学网科学网转载仅供参考学习及传递有用信息,版权归原作者所有,如侵犯权益,请联系删除)